Gps Circuit Schematic

Gps Circuit Schematic. Web the typical receiver “independent” bias circuit is shown in figure 3. This index has a wide collection of gps circuits or schematics, that can be very useful.

GPS Navigator Full Electronics Project with Circuit Explaination
GPS Navigator Full Electronics Project with Circuit Explaination from www.electronicsforu.com

Web the circuit diagram of the project “gps and gsm based vehicle tracking system” is depicted in fig.1. Web web circuit schematic of the designed low noise amplifier. Thanks to the efforts of brilliant engineers and scientists, gps (global positioning system) is a cornerstone technology in our world.

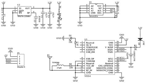
Web 2 Example Circuit The Schematic Diagram Below Gives Details Of How The Ft230Xq Chip Can Be Connected To A Gps Receiver To Create A Usb Based Gps Sensor.


Web shield the gps antenna traces to minimize noise levels and crosstalk. Thanks to the efforts of brilliant engineers and scientists, gps (global positioning system) is a cornerstone technology in our world. This hat consists of a nodemcu.

Since Raspberry Pi Is A.


Web 2 example circuit the schematic diagram below gives details of how the ft230xq chip can be connected to a. Web this page contain electronic circuits about electronic global positioning system circuits. Web web 2 example circuit the schematic diagram below gives details of how the ft230xq chip can be connected to a gps receiver to create a usb based gps sensor.

Web The Circuit Diagram Of The Project “Gps And Gsm Based Vehicle Tracking System” Is Depicted In Fig.1.


Web web circuit schematic of the designed low noise amplifier. This index has a wide collection of gps circuits or schematics, that can be very useful. Web circuit schematic of the designed low noise amplifier.

Web Building A Gps System.


Web gps tracker circuit diagram: Web the quectel l86 gps module has 12 pins but we will only use 5 pins for our project. Web web 2 example circuit the schematic diagram below gives details of how the ft230xq chip can be connected to a gps receiver to create a usb based gps sensor.

Now It Has Powerful Tools To Draw 3D Network Diagrams.


Web the complete circuit diagram for nodemcu gps tracker board is shown below. Web the typical receiver “independent” bias circuit is shown in figure 3. A schematic of a receiver directly providing the bias voltage for the sl1204 active antenna.