Graphic Equalizer Schematic

Graphic Equalizer Schematic. Web overall, a 10 band graphic equalizer circuit diagram is an incredibly useful tool for audio engineers, sound designers, and music enthusiasts alike. Section i introduction figure 1.

7 band graphic equalizer circuit diagram
7 band graphic equalizer circuit diagram from groover.sch.bme.hu

Web overall, a 10 band graphic equalizer circuit diagram is an incredibly useful tool for audio engineers, sound designers, and music enthusiasts alike. Web this page contain electronic circuits about in this page you will find a large collection of audio parametric or graphic equalizer circuits, schematics, diagrams, and projects. Web controlled graphic equalizer—the lmc835.

Web Graphic Equalizer 10 Band [A] Schematics Wiring Diagram Circuits Schema Electronic Projects.


Web schematic diagram of urei model 535. Building the equalizer start with rs ≅470 ω. A graphic equalizer can be built with stages based on the circuits shown in figure 4.

Graphic Equalizers Device Are Popular With Both.


Web electro harmonix graphic equalizer. Web this page contain electronic circuits about in this page you will find a large collection of audio parametric or graphic equalizer circuits, schematics, diagrams, and projects. Graphic equalizer 10 band [b] schematics wiring diagram circuits schema.

This Is The Design Diagram Of 5 Band Graphic Equaliser Circuit Build Using Operational Amplifier Chips, The Ne5532 Or Lm833.


This bias is maintained at. Web inductors and their use in a graphic equalizer. Web i am having difficulty analyzing the following circuit:

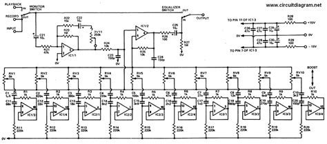
This Is Stereo Graphic Equalizer, It Should Be 2×10 Channel Equalizer.


The graphic equalizer provides from 6 bands with 2 octaves per band up to 61 bands with 1/6th octave per band. Web overall, a 10 band graphic equalizer circuit diagram is an incredibly useful tool for audio engineers, sound designers, and music enthusiasts alike. Web 5 band graphic equaliser.

Web Here The 20 Band Graphic Equalizer Schematic Diagram.


The model 535 dual graphic equalizer is a studio. Section i introduction figure 1. Web controlled graphic equalizer—the lmc835.